Distributor model
Gain a better understanding of how to implement fulfillments with the distributor model
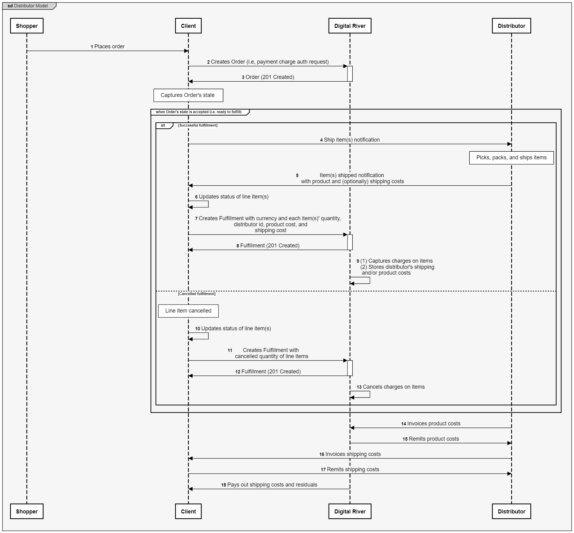
Digital River offers the option of setting up a direct integration with one or more distributors, each of whom has purchased and stored your inventory to fulfill your physical goods. In this model, you and the distributor are responsible for handling inventory synchronization and managing the cost of goods.
Before deploying, you’ll need to provide us with some basic information about each of your distributors—such as their unique identifier, name, and address, and whether to remit shipping costs to them—so that we can properly configure them in our accounting systems.

After customers place an order, a payment charge is authorized, and a line item ships, your commerce platform needs to send the agreed-upon identifier of the distributor, their up-to-date costs of goods, shipping costs (if applicable), and preferred payout currency in a POST /fulfillments
request (which triggers a charge capture attempt).
If a fulfillment involves multiple line items and you assigned a different distributor to each, then your request can pass their data in separate items[]
.
curl --location 'https://api.digitalriver.com/fulfillments' \
--header 'Content-Type: application/json' \
--header 'Authorization: Bearer <Your secret API token>' \
--data '{
"orderId": "308604120336",
"currency": "EUR",
"items": [
{
"itemId": "243441700336",
"quantity": "1",
"subfulfillerId": "1234",
"distributorCost": 400,
"shippingCost": 10
}
]
}'
Digital River stores this data to be used in the reconciliation process when the distributor submits an invoice for shipping and product costs.
Last updated