Returns
Learn how returns are processed.
Return flow
The Returns resource allows you to manage returns from your customers.
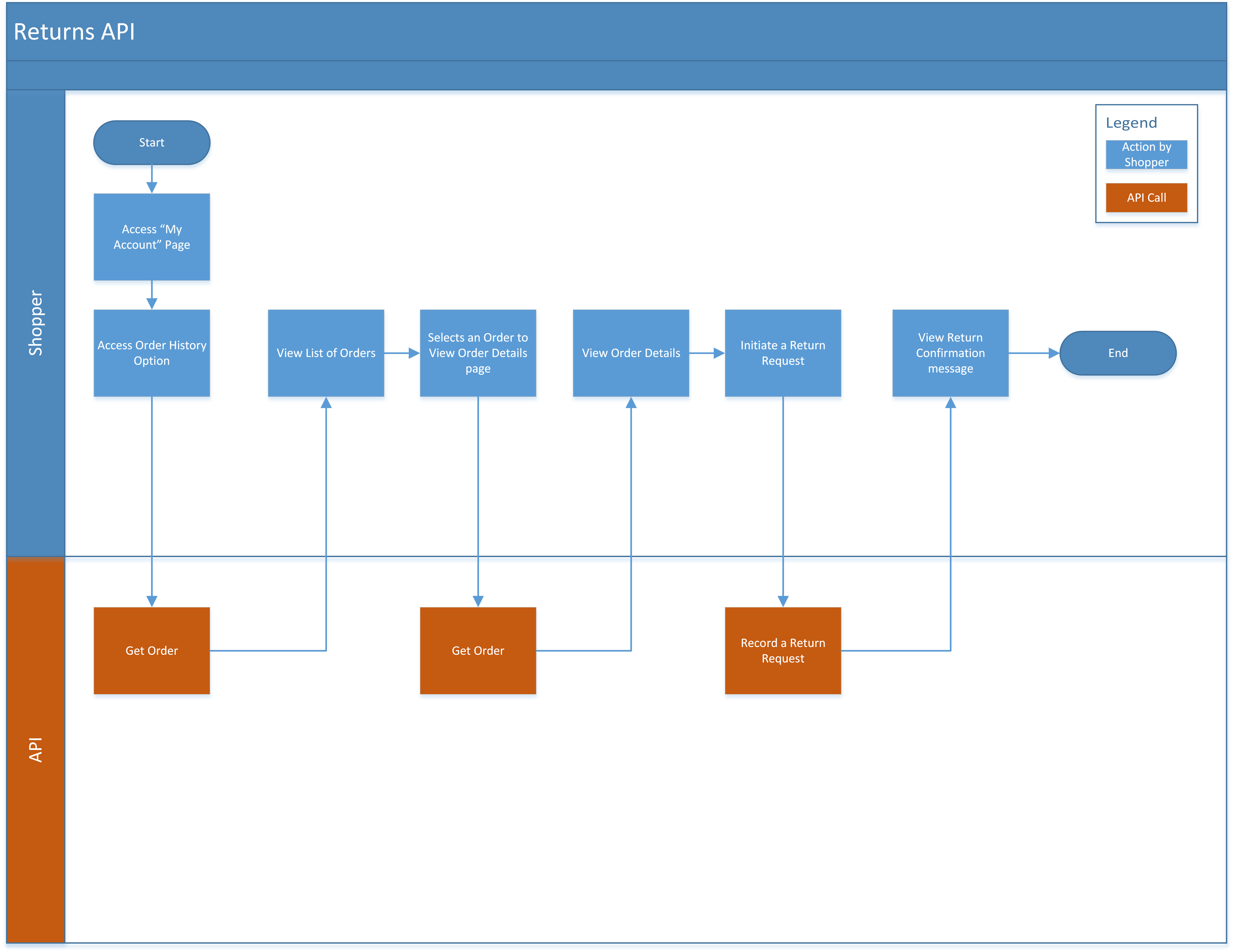
A return flow begins after the shopper signs in to an API client page. By signing in, the shopper authenticates themselves. When the shopper initiates a self-service return from a client-hosted page, such as a My Account page, the client then requests an authenticated session from Digital River and initiates a return request.
The following diagram shows how returns are processed.

Return eligibility
Line items are not eligible for return when:
- The site is not configured to allow self-service returns. 
- The shopper previously returned the entire quantity for the line item. 
- A satisfaction refund was already applied to the line item. 
- A satisfaction refund was already applied to the order. 
- The line item is outside the configured return window specified in the site settings by the API consumer. 
- The line item is not in a state that is compatible with a return to occur (for example, complete). 
- The order is in a state that is not eligible for a return. 
- The quantity the shopper wants to return is greater than the available quantity. 
- The line item is a subscription type. 
Return period
Use the following formulas to determine if the product is within the return period:
Physical
Shipped Date + Return Period
Physical and Nothing Required Return Type
Order Submitted Date + Return Period
Digital, Download
Order Submitted Date + Return Period
Where:
- Returned Period—The maximum number of days from the Shipped Date or Order Submitted Date when a customer can return a product. The default is 30 days. Your Digital River representative can update the Returned Period at the site level. This information is not provided in the API. The Returned Period cannot be set at the product level. 
- Shipped Date—The date on which the product shipped. 
- Order Submitted Date—The date on which the digital download was submitted. 
Return reason codes
Reason codes are searchable alphanumeric text strings that explain the return's reason. You can use standard Digital River reason codes or create a custom list of reason codes for this purpose and use the reason parameter to display this code in queries and responses.
A shopper can select a reason code explaining why they return a product. The reason codes in the request must match the codes configured for the API consumer's site. The API consumer can map the description of the reason codes to the values they want to display to a shopper. API consumers can use Digital River's default reason codes or customize them to meet their needs. Contact your Digital River Representative if you want to customize your reason codes.
To view or configure standard Digital River reason codes and customized reason codes for your site, sign in to Global Commerce and follow the instructions in How to configure reason codes in the Global Commerce Help.
Standard return reason codes
The following return reason codes are available by default:
FRAUD
Fraud
Required
MISSING_ITEMS_FROM_ORDER
Missing Items From Order
Required
NEVER_RECEIVED
Never Received
Required
CANCELLED_BUT_SHIPPED
Cancelled But Shipped
Optional
CANT_DOWNLOAD
Cannot Download
Optional
CHARGEBACK_AVOIDANCE
DO NOT SELECT - System Initiated Chargeback Avoidance
Optional
CUSTOMER_ERROR
Customer Error
Optional
CUSTOMER_SATISFACTION_ISSUE
Customer Satisfaction Issue
Optional
DAMAGED_PRODUCT
Damaged Product
Optional
DELAYED_SHIPPING
Delayed Shipping
Optional
DUPLICATE_ORDER
Duplicate Order
Optional
FEE_CHARGED_INCORRECTLY
Fee Amount Charged Incorrectly
Optional
FEE_EXEMPT_CUSTOMER
Fee Exempt Customer
Optional
MATCH_PROMOTIONAL_PRICE
Match Promotional Price
Optional
ORDERED_WITHOUT_PERMISSION
Ordered Without Permission
Optional
ORDER_PROCESSING_ERROR
Order Processing Error
Optional
PHONE_ORDER_ERROR
Phone Order Error
Optional
PRODUCT_SHOULD_NOT_HAVE_FEE
Product Should Not Have a Fee
Optional
PRODUCT_TRIALWARE
Trialware
Optional
REFUSED_ORDER
Refused Order
Optional
TAX_EXEMPT
Tax Exempt
Optional
UNABLE_TO_SHIP_TO_COUNTRY
Unable To Ship To Country
Optional
UNDELIVERABLE_ADDRESS
Undeliverable Address
Optional
VENDOR_APPROVED_REFUND
Vendor Approved Refund
Optional
WRONG_PRODUCT
Wrong Product
Optional
Digital rights
A product's digital rights can be either unique or identical.
- Unique Digital Rights—a shopper receives a unique serial number for each unit ordered or purchased. 
- Identical Digital Rights—a shopper receives an identical serial number for every unit sold. 
When a shopper returns an item with special digital rights, you can revoke the digital rights for the line item and quantity. When the shopper has more than one digital rights ID for the line item, the shopper must select which digital rights ID to return.
When a shopper returns an item with identical digital rights, you can revoke the digital rights when the shopper returns the entire quantity of the specified line item.
Suppose the product is digital, and the Return Type is ELOD (Electronic Letter of Destruction). In that case, you must provide the shopper with the ELOD online when returning a digital product, and the return request should indicate whether the shopper accepted the ELOD. You must display the ELOD legal text to the shopper. If the shopper accepts the ELOD, Digital River will suppress the ELOD email.
For more information, see Digital Rights in the Global Commerce Help.
Return receipt process
You need to include the following information in a Return Receipt:
- The product's condition at an individual quantity basis in the Return Receipt. Some returned products in good condition can be re-sold. Digital River must know when a returned product is in bad condition, based on some fulfiller agreements, so the product will not be re-sold. 
- The - externalReferenceID. Digital River uses the- externalReferenceIDreceived in the Return Receipt to tell you the location of the returned product within your warehouse so you can dispose of or manage the returned product.
Last updated
